This AOP is open for adoption and licensed under the BY-SA license. The BY-SA license allows reusers to distribute, remix, adapt, and build upon the material in any medium or format, so long as attribution is given to the creator. The license allows for commercial use. If you remix, adapt, or build upon the material, you must license the modified material under identical terms.

This AOP is open for adoption. Please email aopwiki@googlegroups.com to indicate your interest in becoming the main point of contact for this AOP.
AOP: 200

Title

A descriptive phrase which references both the Molecular Initiating Event and Adverse Outcome.It should take the form “MIE leading to AO”. For example, “Aromatase inhibition leading to reproductive dysfunction” where Aromatase inhibition is the MIE and reproductive dysfunction the AO. In cases where the MIE is unknown or undefined, the earliest known KE in the chain (i.e., furthest upstream) should be used in lieu of the MIE and it should be made clear that the stated event is a KE and not the MIE.  More help

Estrogen receptor activation leading to breast cancer

Short name
A name that succinctly summarises the information from the title. This name should not exceed 90 characters. More help
ER activation to breast cancer
The current version of the Developer's Handbook will be automatically populated into the Handbook Version field when a new AOP page is created.Authors have the option to switch to a newer (but not older) Handbook version any time thereafter. More help
Handbook Version v1.0

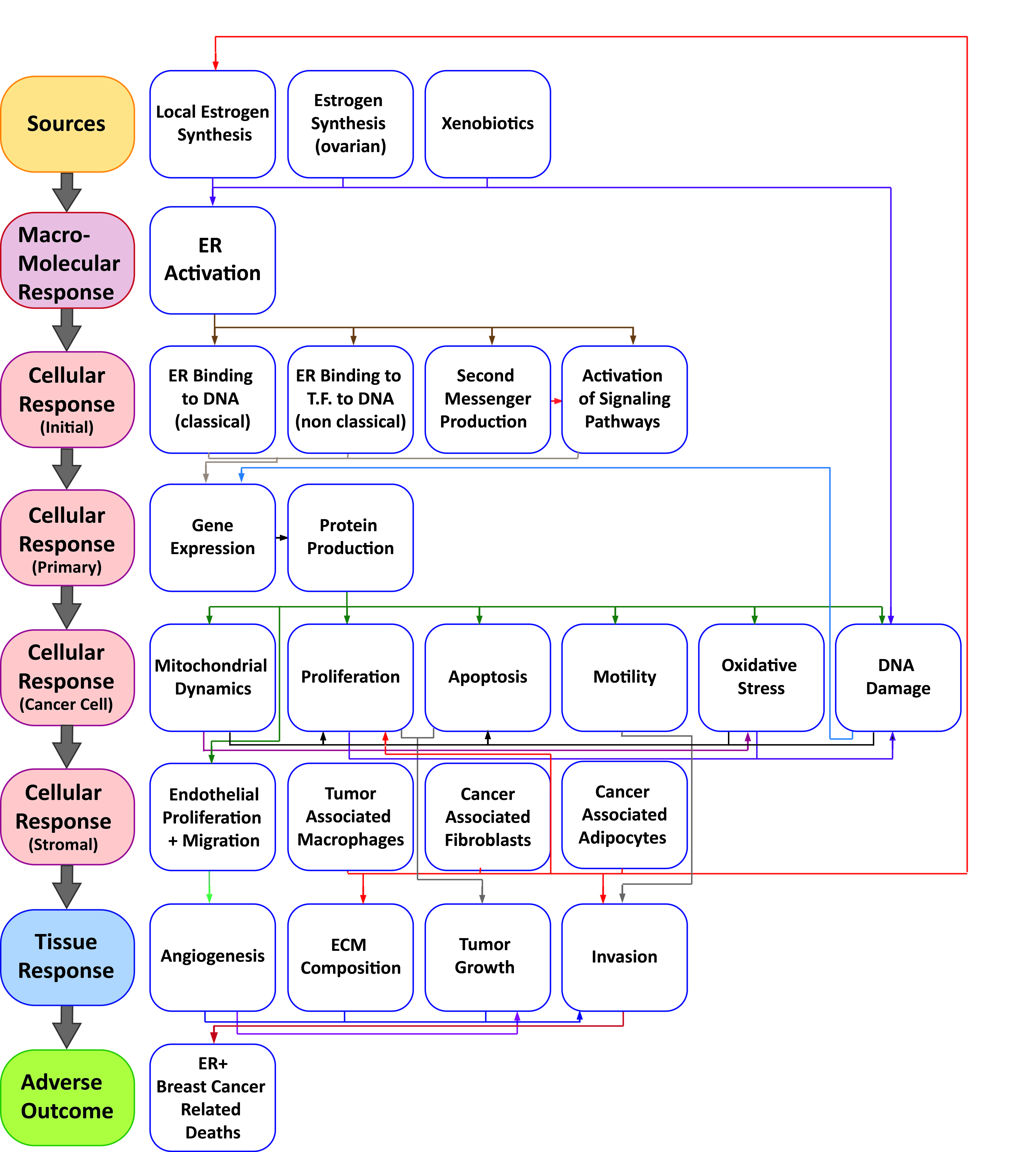
Graphical Representation

A graphical representation of the AOP.This graphic should list all KEs in sequence, including the MIE (if known) and AO, and the pair-wise relationships (links or KERs) between those KEs. More help
Click to download graphical representation template Explore AOP in a Third Party Tool

Authors

The names and affiliations of the individual(s)/organisation(s) that created/developed the AOP. More help

Molly M. Morgan, Brian P. Johnson, David J. Beebe

Department of Biomedical Engineering, College of Engineering, University of Wisconsin-Madison

Point of Contact

The user responsible for managing the AOP entry in the AOP-KB and controlling write access to the page by defining the contributors as described in the next section.   More help
Molly M Morgan   (email point of contact)

Contributors

Users with write access to the AOP page.  Entries in this field are controlled by the Point of Contact. More help
  • Molly M Morgan

Coaches

This field is used to identify coaches who supported the development of the AOP.Each coach selected must be a registered author. More help

OECD Information Table

Provides users with information concerning how actively the AOP page is being developed and whether it is part of the OECD Workplan and has been reviewed and/or endorsed. OECD Project: Assigned upon acceptance onto OECD workplan. This project ID is managed and updated (if needed) by the OECD. OECD Status: For AOPs included on the OECD workplan, ‘OECD status’ tracks the level of review/endorsement of the AOP . This designation is managed and updated by the OECD. Journal-format Article: The OECD is developing co-operation with Scientific Journals for the review and publication of AOPs, via the signature of a Memorandum of Understanding. When the scientific review of an AOP is conducted by these Journals, the journal review panel will review the content of the Wiki. In addition, the Journal may ask the AOP authors to develop a separate manuscript (i.e. Journal Format Article) using a format determined by the Journal for Journal publication. In that case, the journal review panel will be required to review both the Wiki content and the Journal Format Article. The Journal will publish the AOP reviewed through the Journal Format Article. OECD iLibrary published version: OECD iLibrary is the online library of the OECD. The version of the AOP that is published there has been endorsed by the OECD. The purpose of publication on iLibrary is to provide a stable version over time, i.e. the version which has been reviewed and revised based on the outcome of the review. AOPs are viewed as living documents and may continue to evolve on the AOP-Wiki after their OECD endorsement and publication.   More help
OECD Project # OECD Status Reviewer's Reports Journal-format Article OECD iLibrary Published Version
This AOP was last modified on April 28, 2025 15:01

Revision dates for related pages

Page Revision Date/Time
Increase, Cell Proliferation (Epithelial Cells) May 08, 2019 12:41
Decreased, Apoptosis (Epithelial Cells) September 16, 2017 10:17
Increase, Mitochondrial dysfunction February 11, 2026 07:06
Increased, ER binding to DNA (classical pathway) September 16, 2017 10:17
Increased, ER binding to T.F. to DNA (non-classical pathway) September 16, 2017 10:17
Increased, Proliferation (Endothelial cells) September 16, 2017 10:17
Increased, Migration (Endothelial Cells) February 29, 2024 04:42
Increased, Non-genomic signaling September 16, 2017 10:17
Increased, Ductal Hyperplasia September 16, 2017 10:17
N/A, Breast Cancer February 29, 2024 08:48
Increase, DNA damage May 08, 2019 12:28
modulation, Extracellular Matrix Composition September 16, 2017 10:17
Increased, Invasion February 29, 2024 05:03
Activation, Fibroblasts September 16, 2017 10:17
Activation, Macrophages September 16, 2017 10:17
Increased, Angiogenesis December 20, 2022 09:08
Altered, Gene Expression March 06, 2019 10:03
Altered, Protein Production September 16, 2017 10:17
Increased, Motility February 28, 2024 10:31
Increased, Second Messenger Production September 16, 2017 10:17
Increase, Oxidative Stress February 11, 2026 07:05
Agonism, Estrogen receptor September 11, 2025 15:13
Agonism, Estrogen receptor leads to Increased, ER binding to DNA (classical pathway) April 28, 2025 14:58
Increase, Cell Proliferation (Epithelial Cells) leads to Increased, Ductal Hyperplasia December 03, 2016 16:38
Decreased, Apoptosis (Epithelial Cells) leads to Increased, Ductal Hyperplasia December 03, 2016 16:38
Agonism, Estrogen receptor leads to Increased, ER binding to T.F. to DNA (non-classical pathway) April 28, 2025 14:59
Increased, ER binding to DNA (classical pathway) leads to Increase, Cell Proliferation (Epithelial Cells) December 03, 2016 16:38
Increased, ER binding to T.F. to DNA (non-classical pathway) leads to Increase, Cell Proliferation (Epithelial Cells) December 03, 2016 16:38
Increased, Ductal Hyperplasia leads to N/A, Breast Cancer May 08, 2019 15:09
Increased, Proliferation (Endothelial cells) leads to Increased, Angiogenesis December 20, 2022 09:28
Increased, Migration (Endothelial Cells) leads to Increased, Angiogenesis December 20, 2022 09:29
Agonism, Estrogen receptor leads to Increased, Non-genomic signaling April 28, 2025 15:00
Increased, Non-genomic signaling leads to Increased, ER binding to T.F. to DNA (non-classical pathway) December 03, 2016 16:38
Increased, ER binding to DNA (classical pathway) leads to Altered, Gene Expression December 03, 2016 16:38
Increased, ER binding to T.F. to DNA (non-classical pathway) leads to Altered, Gene Expression December 03, 2016 16:38
Altered, Gene Expression leads to Altered, Protein Production December 03, 2016 16:38
Altered, Protein Production leads to Increase, Oxidative Stress July 04, 2024 09:39
Increase, Oxidative Stress leads to Increase, DNA Damage July 04, 2024 09:39
Increase, DNA Damage leads to Altered, Gene Expression December 03, 2016 16:38
Increased, Non-genomic signaling leads to Altered, Gene Expression December 03, 2016 16:38
Altered, Protein Production leads to Increased, Proliferation (Endothelial cells) December 03, 2016 16:38
Altered, Protein Production leads to Decreased, Apoptosis (Epithelial Cells) December 03, 2016 16:38
Altered, Protein Production leads to Increased, Motility December 03, 2016 16:38
Increased, Motility leads to Increased, Invasion February 29, 2024 09:39
Agonism, Estrogen receptor leads to Increased, Second Messenger Production April 28, 2025 15:01
Increased, Second Messenger Production leads to Increased, Non-genomic signaling December 03, 2016 16:38

Abstract

A concise and informative summation of the AOP under development that can stand-alone from the AOP page. The aim is to capture the highlights of the AOP and its potential scientific and regulatory relevance. More help

Endocrine disrupting chemicals (EDC), particularly estrogen receptor (ER) agonists, are thought to contribute to the incidence of breast cancer. The majority (approximately 75 percent) of breast cancer cases express the estrogen receptor. Both animal and human studies strongly support that activation of the estrogen receptor stimulates breast cancer development and progression. We created the ER-mediated breast cancer AOP to frame how ER activation (the MIE) leads to breast cancer (the AO). For more information regarding the AOP, refer to the Morgan & Johnson et al. (2015) citation.

Activation of the estrogen receptor in breast epithelial cells stimulates genomic and non-genomic changes, which alters epithelial gene expression and subsequent protein production. Consequently, breast epithelial cells experience increased proliferation, decreased apoptosis, dysfunction of mitochondrial dynamics, increased DNA damage, increased cell motility, and increased oxidative stress. These cellular changes translate to a tissue level where ductal hyperplasia and cell invasion is increased.

While breast epithelial cells are the cancer cell type in ER+ adenocarcinomas, other cell types of the microenvironment interact with the AOP. For example, endothelial cells express ER and upon ER activation, undergo gene expression and protein production changes. Consequently, endothelial cell proliferation and migration is increased, leading to increased angiogenesis, which supports the proliferation of breast cancer epithelial cells. While estrogens do not target fibroblasts, adipocytes, or macrophages directly, they become activated as breast cancer progresses. It is not well understood if there is a direct relationship between estrogen signaling and stromal cell activation, however, activated cells stimulate cancer cell proliferation, influence chemical response, increase cell motility, and rearrange the extracellular matrix. Moreover, adipocytes contribute to the AOP through metabolism of testosterone to estrogen, and fibroblasts have been shown to regulate estrogen receptor regulated genes in epithelial cells. Therefore, due to how the breast microenvironment interacts with and stimulates the AOP, we have included activation of these cell types into our framework.

Overall, the ER-mediated breast cancer AOP is a useful framework that can identify both readouts and components of the breast microenvironment that are important in disease progression.

AOP Development Strategy

Context

Used to provide background information for AOP reviewers and users that is considered helpful in understanding the biology underlying the AOP and the motivation for its development.The background should NOT provide an overview of the AOP, its KEs or KERs, which are captured in more detail below. More help

Strategy

Provides a description of the approaches to the identification, screening and quality assessment of the data relevant to identification of the key events and key event relationships included in the AOP or AOP network.This information is important as a basis to support the objective/envisaged application of the AOP by the regulatory community and to facilitate the reuse of its components.  Suggested content includes a rationale for and description of the scope and focus of the data search and identification strategy/ies including the nature of preliminary scoping and/or expert input, the overall literature screening strategy and more focused literature surveys to identify additional information (including e.g., key search terms, databases and time period searched, any tools used). More help

Summary of the AOP

This section is for information that describes the overall AOP.The information described in section 1 is entered on the upper portion of an AOP page within the AOP-Wiki. This is where some background information may be provided, the structure of the AOP is described, and the KEs and KERs are listed. More help

Events:

Molecular Initiating Events (MIE)
An MIE is a specialised KE that represents the beginning (point of interaction between a prototypical stressor and the biological system) of an AOP. More help
Key Events (KE)
A measurable event within a specific biological level of organisation. More help
Adverse Outcomes (AO)
An AO is a specialized KE that represents the end (an adverse outcome of regulatory significance) of an AOP. More help
Type Event ID Title Short name
MIE 111 Agonism, Estrogen receptor Agonism, Estrogen receptor
KE 1182 Increase, Cell Proliferation (Epithelial Cells) Increase, Cell Proliferation (Epithelial Cells)
KE 1183 Decreased, Apoptosis (Epithelial Cells) Decreased, Apoptosis (Epithelial Cells)
KE 177 Increase, Mitochondrial dysfunction Increase, Mitochondrial dysfunction
KE 1392 Increase, Oxidative Stress Increase, Oxidative Stress
KE 1187 Increased, ER binding to DNA (classical pathway) Increased, ER binding to DNA (classical pathway)
KE 1188 Increased, ER binding to T.F. to DNA (non-classical pathway) Increased, ER binding to T.F. to DNA (non-classical pathway)
KE 1189 Increased, Proliferation (Endothelial cells) Increased, Proliferation (Endothelial cells)
KE 1190 Increased, Migration (Endothelial Cells) Increased, Migration (Endothelial Cells)
KE 1191 Increased, Non-genomic signaling Increased, Non-genomic signaling
KE 1192 Increased, Ductal Hyperplasia Increased, Ductal Hyperplasia
KE 1194 Increase, DNA damage Increase, DNA Damage
KE 1195 modulation, Extracellular Matrix Composition modulation, Extracellular Matrix Composition
KE 1196 Increased, Invasion Increased, Invasion
KE 1197 Activation, Fibroblasts Activation, Fibroblasts
KE 1198 Activation, Macrophages Activation, Macrophages
KE 1213 Increased, Angiogenesis Increased, Angiogenesis
KE 1239 Altered, Gene Expression Altered, Gene Expression
KE 1240 Altered, Protein Production Altered, Protein Production
KE 1241 Increased, Motility Increased, Motility
KE 1242 Increased, Second Messenger Production Increased, Second Messenger Production
AO 1193 N/A, Breast Cancer N/A, Breast Cancer

Relationships Between Two Key Events (Including MIEs and AOs)

This table summarizes all of the KERs of the AOP and is populated in the AOP-Wiki as KERs are added to the AOP.Each table entry acts as a link to the individual KER description page. More help
Title Adjacency Evidence Quantitative Understanding
Agonism, Estrogen receptor leads to Increased, ER binding to DNA (classical pathway) adjacent High High
Increase, Cell Proliferation (Epithelial Cells) leads to Increased, Ductal Hyperplasia adjacent High High
Decreased, Apoptosis (Epithelial Cells) leads to Increased, Ductal Hyperplasia adjacent High High
Agonism, Estrogen receptor leads to Increased, ER binding to T.F. to DNA (non-classical pathway) adjacent High High
Increased, ER binding to DNA (classical pathway) leads to Increase, Cell Proliferation (Epithelial Cells) adjacent High High
Increased, ER binding to T.F. to DNA (non-classical pathway) leads to Increase, Cell Proliferation (Epithelial Cells) adjacent High High
Increased, Ductal Hyperplasia leads to N/A, Breast Cancer adjacent High High
Increased, Proliferation (Endothelial cells) leads to Increased, Angiogenesis adjacent High High
Increased, Migration (Endothelial Cells) leads to Increased, Angiogenesis adjacent High High
Agonism, Estrogen receptor leads to Increased, Non-genomic signaling adjacent Moderate High
Increased, Non-genomic signaling leads to Increased, ER binding to T.F. to DNA (non-classical pathway) adjacent High High
Increased, ER binding to DNA (classical pathway) leads to Altered, Gene Expression adjacent High High
Increased, ER binding to T.F. to DNA (non-classical pathway) leads to Altered, Gene Expression adjacent High High
Altered, Gene Expression leads to Altered, Protein Production adjacent High High
Altered, Protein Production leads to Increase, Oxidative Stress adjacent High High
Increase, Oxidative Stress leads to Increase, DNA Damage adjacent High High
Increase, DNA Damage leads to Altered, Gene Expression adjacent High High
Increased, Non-genomic signaling leads to Altered, Gene Expression adjacent High High
Altered, Protein Production leads to Increased, Proliferation (Endothelial cells) adjacent High High
Altered, Protein Production leads to Decreased, Apoptosis (Epithelial Cells) adjacent High High
Altered, Protein Production leads to Increased, Motility adjacent Moderate Moderate
Increased, Motility leads to Increased, Invasion adjacent Moderate Moderate
Agonism, Estrogen receptor leads to Increased, Second Messenger Production adjacent Moderate Moderate
Increased, Second Messenger Production leads to Increased, Non-genomic signaling adjacent Moderate Moderate

Network View

This network graphic is automatically generated based on the information provided in the MIE(s), KEs, AO(s), KERs and Weight of Evidence (WoE) summary tables. The width of the edges representing the KERs is determined by its WoE confidence level, with thicker lines representing higher degrees of confidence. This network view also shows which KEs are shared with other AOPs. More help

Prototypical Stressors

A structured data field that can be used to identify one or more “prototypical” stressors that act through this AOP. Prototypical stressors are stressors for which responses at multiple key events have been well documented. More help

Life Stage Applicability

The life stage for which the AOP is known to be applicable. More help
Life stage Evidence
Not Otherwise Specified High

Taxonomic Applicability

Latin or common names of a species or broader taxonomic grouping (e.g., class, order, family) can be selected.In many cases, individual species identified in these structured fields will be those for which the strongest evidence used in constructing the AOP was available. More help
Term Scientific Term Evidence Link
human Homo sapiens High NCBI
cat Felis catus High NCBI
dog Canis lupus familiaris High NCBI

Sex Applicability

The sex for which the AOP is known to be applicable. More help
Sex Evidence
Unspecific High

Overall Assessment of the AOP

Addressess the relevant biological domain of applicability (i.e., in terms of taxa, sex, life stage, etc.) and Weight of Evidence (WoE) for the overall AOP as a basis to consider appropriate regulatory application (e.g., priority setting, testing strategies or risk assessment). More help

Domain of Applicability

Addressess the relevant biological domain(s) of applicability in terms of sex, life-stage, taxa, and other aspects of biological context. More help

Sex. While females have a higher incidence of breast cancer, estrogen-receptor mediated breast cancer can occur in males and females.

Life stages. Breast cancer affects adult women and men. Older adult women have a higher probability of having an ER+ breast cancer (vs. ER-) than younger adult women.

Taxonomic applicability. Breast cancer occurs naturally in humans, cats, and dogs. In vivo studies primarily study breast cancer in mice.

Essentiality of the Key Events

The essentiality of KEs can only be assessed relative to the impact of manipulation of a given KE (e.g., experimentally blocking or exacerbating the event) on the downstream sequence of KEs defined for the AOP. Consequently, evidence supporting essentiality is assembled on the AOP page, rather than on the independent KE pages that are meant to stand-alone as modular units without reference to other KEs in the sequence. The nature of experimental evidence that is relevant to assessing essentiality relates to the impact on downstream KEs and the AO if upstream KEs are prevented or modified. This includes: Direct evidence: directly measured experimental support that blocking or preventing a KE prevents or impacts downstream KEs in the pathway in the expected fashion. Indirect evidence: evidence that modulation or attenuation in the magnitude of impact on a specific KE (increased effect or decreased effect) is associated with corresponding changes (increases or decreases) in the magnitude or frequency of one or more downstream KEs. More help

Evidence Assessment

Addressess the biological plausibility, empirical support, and quantitative understanding from each KER in an AOP. More help

The weight of evidence for the KERs related to epithelial cells is mostly strong. The KERs between ER activation, motility, and invasion were labeled as a moderate weight of evidence due to discrepancies in the literature regarding whether ER activation decreases motility/invasion, vs. increases motility/invasion. ER activation leading to non-genomic signaling was labeled as moderate due to the limited evidence supporting this KER. For non-epithelial cell types, we labeled the KERs relationship as mostly weak. ER activation has direct effects on endothelial cells as they express ER and several studies have correlated ER activation with increased proliferation, migration, and angiogenesis. Macrophages, fibroblasts, and adipocytes are influenced by and stimulate breast cancer progression, however, the exact correlation between ER activation and these events is still unclear.

 

Known Modulating Factors

Modulating factors (MFs) may alter the shape of the response-response function that describes the quantitative relationship between two KES, thus having an impact on the progression of the pathway or the severity of the AO.The evidence supporting the influence of various modulating factors is assembled within the individual KERs. More help

Quantitative Understanding

Optional field to provide quantitative weight of evidence descriptors.  More help

Considerations for Potential Applications of the AOP (optional)

Addressess potential applications of an AOP to support regulatory decision-making.This may include, for example, possible utility for test guideline development or refinement, development of integrated testing and assessment approaches, development of (Q)SARs / or chemical profilers to facilitate the grouping of chemicals for subsequent read-across, screening level hazard assessments or even risk assessment. More help

References

List of the literature that was cited for this AOP. More help

Aboussekhra, A. (2011). Role of cancer-associated fibroblasts in breast cancer development and prognosis. Int J Dev Biol, 55(7-9), 841-849. Albini, A., Graf, J., Kitten, G. T., Kleinman, H. K., Martin, G. R., Veillette, A., et al. (1986). 17 beta-estradiol regulates and v-Ha-ras transfection constitutively enhances MCF7 breast cancer cell interactions with basement membrane. Proc Natl Acad Sci U S A, 83(21), 8182-8186. Applanat, M. P., Buteau-Lozano, H., Herve, M. A., & Corpet, A. (2008). Vascular endothelial growth factor is a target gene for estrogen receptor and contributes to breast cancer progression. Adv Exp Med Biol, 617, 437-444. Bailey, S. T., Shin, H., Westerling, T., Liu, X. S., & Brown, M. (2012). Estrogen receptor prevents p53-dependent apoptosis in breast cancer. Proc Natl Acad Sci U S A, 109(44), 18060-18065. Bjornstrom, L., & Sjoberg, M. (2005). Mechanisms of estrogen receptor signaling: convergence of genomic and nongenomic actions on target genes. Mol Endocrinol, 19(4), 833-842. Bohrer, L. R., & Schwertfeger, K. L. (2012). Macrophages promote fibroblast growth factor receptor-driven tumor cell migration and invasion in a Cxcr2-dependent manner. Mol Cancer Res, 10(10), 1294-1305. Bourdeau, V., Deschenes, J., Metivier, R., Nagai, Y., Nguyen, D., Bretschneider, N., et al. (2004). Genome-wide identification of high-affinity estrogen response elements in human and mouse. Mol Endocrinol, 18(6), 1411-1427. Bracke, M. E., Charlier, C., Bruyneel, E. A., Labit, C., Mareel, M. M., & Castronovo, V. (1994). Tamoxifen restores the E-cadherin function in human breast cancer MCF-7/6 cells and suppresses their invasive phenotype. Cancer Res, 54(17), 4607-4609. Bulun, S. E., Lin, Z., Zhao, H., Lu, M., Amin, S., Reierstad, S., et al. (2009). Regulation of aromatase expression in breast cancer tissue. Ann N Y Acad Sci, 1155, 121-131. Caldon, C. E. (2014). Estrogen Signaling and the DNA Damage Response in Hormone Dependent Breast Cancers. Front Oncol, 4. Calippe, B., Douin-Echinard, V., Delpy, L., Laffargue, M., Lelu, K., Krust, A., et al. (2010). 17Beta-estradiol promotes TLR4-triggered proinflammatory mediator production through direct estrogen receptor alpha signaling in macrophages in vivo. J Immunol, 185(2), 1169-1176. Campbell, L., Emmerson, E., Williams, H., Saville, C. R., Krust, A., Chambon, P., et al. (2014). Estrogen receptor-alpha promotes alternative macrophage activation during cutaneous repair. J Invest Dermatol, 134(9), 2447-2457. Cavalieri, E., Frenkel, K., Liehr, J. G., Rogan, E., & Roy, D. (2000). Estrogens as endogenous genotoxic agents--DNA adducts and mutations. J Natl Cancer Inst Monogr(27), 75-93. Ciocca, D. R., & Fanelli, M. A. (1997). Estrogen receptors and cell proliferation in breast cancer. Trends Endocrinol Metab, 8(8), 313-321. Dabrosin, C., Margetts, P. J., & Gauldie, J. (2003). Estradiol increases extracellular levels of vascular endothelial growth factor in vivo in murine mammary cancer. Int J Cancer, 107(4), 535-540. Dabrosin, C., Palmer, K., Muller, W. J., & Gauldie, J. (2003). Estradiol promotes growth and angiogenesis in polyoma middle T transgenic mouse mammary tumor explants. Breast Cancer Res Treat, 78(1), 1-6. Demirpence, E., Duchesne, M. J., Badia, E., Gagne, D., & Pons, M. (1993). MVLN cells: a bioluminescent MCE-7-derived cell line to study the modulation of estrogenic activity. J Steroid Biochem Mol Biol, 46(3), 355-364. Dirat, B., Bochet, L., Dabek, M., Daviaud, D., Dauvillier, S., Majed, B., et al. (2011). Cancer-associated adipocytes exhibit an activated phenotype and contribute to breast cancer invasion. Cancer Res, 71(7), 2455-2465. Doisneau-Sixou, S. F., Sergio, C. M., Carroll, J. S., Hui, R., Musgrove, E. A., & Sutherland, R. L. (2003). Estrogen and antiestrogen regulation of cell cycle progression in breast cancer cells. Endocr Relat Cancer, 10(2), 179-186. Felty, Q., & Roy, D. (2005). Estrogen, mitochondria, and growth of cancer and non-cancer cells. [Review]. Journal of Carcinogenesis, 4(1), 1. Felty, Q., Singh, K. P., & Roy, D. (2005). Estrogen-induced G1|[sol]|S transition of G0-arrested estrogen-dependent breast cancer cells is regulated by mitochondrial oxidant signaling. Oncogene, 24(31), 4883-4893. Hall, J. M., Couse, J. F., & Korach, K. S. (2001). The multifaceted mechanisms of estradiol and estrogen receptor signaling. J Biol Chem, 276(40), 36869-36872. Haslam, S. Z., & Woodward, T. L. (2003). Host microenvironment in breast cancer development: Epithelial-cell–stromal-cell interactions and steroid hormone action in normal and cancerous mammary gland. [Review]. Breast Cancer Research, 5(4), 208. Hayashi, S. I., Eguchi, H., Tanimoto, K., Yoshida, T., Omoto, Y., Inoue, A., et al. (2003). The expression and function of estrogen receptor alpha and beta in human breast cancer and its clinical application. Endocr Relat Cancer, 10(2), 193-202. Improta-Brears, T., Whorton, A. R., Codazzi, F., York, J. D., Meyer, T., & McDonnell, D. P. (1999). Estrogen-induced activation of mitogen-activated protein kinase requires mobilization of intracellular calcium. Proc Natl Acad Sci U S A, 96(8), 4686-4691. Ioachim, E., Charchanti, A., Briasoulis, E., Karavasilis, V., Tsanou, H., Arvanitis, D. L., et al. (2002). Immunohistochemical expression of extracellular matrix components tenascin, fibronectin, collagen type IV and laminin in breast cancer: their prognostic value and role in tumour invasion and progression. Eur J Cancer, 38(18), 2362-2370. Lee, A. V., Jackson, J. G., Gooch, J. L., Hilsenbeck, S. G., Coronado-Heinsohn, E., Osborne, C. K., et al. (1999). Enhancement of insulin-like growth factor signaling in human breast cancer: estrogen regulation of insulin receptor substrate-1 expression in vitro and in vivo. Mol Endocrinol, 13(5), 787-796. Lu, P., Weaver, V. M., & Werb, Z. (2012). The extracellular matrix: A dynamic niche in cancer progression. J Cell Bio, 196(4). Mao, Y., Keller, E. T., Garfield, D. H., Shen, K., & Wang, J. (2013). Stroma Cells in Tumor Microenvironment and Breast Cancer. Cancer Metastasis Rev, 32(0), 303-315. Marchese, S., & Silva, E. (2012). Disruption of 3D MCF-12A breast cell cultures by estrogens--an in vitro model for ER-mediated changes indicative of hormonal carcinogenesis. PLoS One, 7(10), e45767. McDonnell, D. P., & Norris, J. D. (2002). Connections and regulation of the human estrogen receptor. Science, 296(5573), 1642-1644. Mobley, J. A., & Brueggemeier, R. W. (2004). Estrogen receptor-mediated regulation of oxidative stress and DNA damage in breast cancer. Carcinogenesis, 25(1), 3-9. Mor, G., Yue, W., Santen, R. J., Gutierrez, L., Eliza, M., Berstein, L. M., et al. (1998). Macrophages, estrogen and the microenvironment of breast cancer. J Steroid Biochem Mol Biol, 67(5-6), 403-411. Morgan, M. M., Johnson, B. P., Livingston, M. K., Schuler, L. A., Alarid, E. T., Sung, K. E., et al. (2016). Personalized in vitro cancer models to predict therapeutic response: Challenges and a framework for improvement. Pharmacol Ther. Musgrove, E. A., & Sutherland, R. L. (2009). Biological determinants of endocrine resistance in breast cancer. Nat Rev Cancer, 9(9), 631-643. Novaro, V., Roskelley, C. D., & Bissell, M. J. (2003). Collagen-IV and laminin-1 regulate estrogen receptor α expression and function in mouse mammary epithelial cells. J Cell Sci, 116(Pt 14), 2975-2986. O'Lone, R., Frith, M. C., Karlsson, E. K., & Hansen, U. (2004). Genomic targets of nuclear estrogen receptors. Mol Endocrinol, 18(8), 1859-1875. Obeid, E., Nanda, R., Fu, Y. X., & Olopade, O. I. (2013). The role of tumor-associated macrophages in breast cancer progression Int J Oncol (Vol. 43, pp. 5-12). OECD. (2012). Proposal for a template and guidance on developing and assessing the completeness of adverse outcome pathways: OECD. Paoletti, C., Muniz, M. C., Thomas, D. G., Griffith, K. A., Kidwell, K. M., Tokudome, N., et al. (2015). Development of circulating tumor cell-endocrine therapy index in patients with hormone receptor-positive breast cancer. Clin Cancer Res, 21(11), 2487-2498. Platet, N., Cathiard, A. M., Gleizes, M., & Garcia, M. (2004). Estrogens and their receptors in breast cancer progression: a dual role in cancer proliferation and invasion. Crit Rev Oncol Hematol, 51(1), 55-67. Provenzano, P. P., Eliceiri, K. W., Campbell, J. M., Inman, D. R., White, J. G., & Keely, P. J. (2006). Collagen reorganization at the tumor-stromal interface facilitates local invasion. [Research article]. BMC Medicine, 4(1), 38. Provenzano, P. P., Inman, D. R., Eliceiri, K. W., Knittel, J. G., Yan, L., Rueden, C. T., et al. (2008). Collagen density promotes mammary tumor initiation and progression. [Research article]. BMC Medicine, 6(1), 11. Saji, S., Kawakami, M., Hayashi, S., Yoshida, N., Hirose, M., Horiguchi, S., et al. (2005). Significance of HDAC6 regulation via estrogen signaling for cell motility and prognosis in estrogen receptor-positive breast cancer. Oncogene, 24(28), 4531-4539. Santen, R. J., Santner, S. J., Pauley, R. J., Tait, L., Kaseta, J., Demers, L. M., et al. (1997). Estrogen production via the aromatase enzyme in breast carcinoma: which cell type is responsible? J Steroid Biochem Mol Biol, 61(3-6), 267-271. Sastre-Serra, J., Nadal-Serrano, M., Pons, D. G., Roca, P., & Oliver, J. (2012). Mitochondrial dynamics is affected by 17beta-estradiol in the MCF-7 breast cancer cell line. Effects on fusion and fission related genes. Int J Biochem Cell Biol, 44(11), 1901-1905. Sastre-Serra, J., Nadal-Serrano, M., Pons, D. G., Valle, A., Oliver, J., & Roca, P. (2015). The Effects of 17β-estradiol on Mitochondrial Biogenesis and Function in Breast Cancer Cell Lines are Dependent on the ERα/ERβ Ratio. Cellular Physiology and Biochemistry, 29(1-2), 261-268. Sastre-Serra, J., Valle, A., Company, M. M., Garau, I., Oliver, J., & Roca, P. (2010). Estrogen down-regulates uncoupling proteins and increases oxidative stress in breast cancer. Free Radic Biol Med, 48(4), 506-512. Sengupta, K., Banerjee, S., Saxena, N., & Banerjee, S. K. (2003). Estradiol-induced vascular endothelial growth factor-A expression in breast tumor cells is biphasic and regulated by estrogen receptor-alpha dependent pathway. Int J Oncol, 22(3), 609-614. Simoncini, T., Mannella, P., Fornari, L., Caruso, A., Varone, G., & Genazzani, A. R. (2004). Genomic and non-genomic effects of estrogens on endothelial cells. Steroids, 69(8-9), 537-542. Simpson, E. R. (2003). Sources of estrogen and their importance. J Steroid Biochem Mol Biol, 86(3-5), 225-230. Soon, P. S., Kim, E., Pon, C. K., Gill, A. J., Moore, K., Spillane, A. J., et al. (2013). Breast cancer-associated fibroblasts induce epithelial-to-mesenchymal transition in breast cancer cells. Endocr Relat Cancer, 20(1), 1-12. Sounni, N. E., & Noel, A. (2013). Targeting the tumor microenvironment for cancer therapy. Clin Chem, 59(1), 85-93. Tan, J., Buache, E., Chenard, M. P., Dali-Youcef, N., & Rio, M. C. (2011). Adipocyte is a non-trivial, dynamic partner of breast cancer cells. Int J Dev Biol, 55(7-9), 851-859. Thompson, E. W., Reich, R., Shima, T. B., Albini, A., Graf, J., Martin, G. R., et al. (1988). Differential regulation of growth and invasiveness of MCF-7 breast cancer cells by antiestrogens. Cancer Res, 48(23), 6764-6768. van Landeghem, A. A., Poortman, J., Nabuurs, M., & Thijssen, J. H. (1985). Endogenous concentration and subcellular distribution of estrogens in normal and malignant human breast tissue. Cancer Res, 45(6), 2900-2906. Wang, T. T., & Phang, J. M. (1995). Effects of estrogen on apoptotic pathways in human breast cancer cell line MCF-7. Cancer Res, 55(12), 2487-2489. Williams, J. A., & Phillips, D. H. (2000). Mammary expression of xenobiotic metabolizing enzymes and their potential role in breast cancer. Cancer Res, 60(17), 4667-4677. Yager, J. D., & Davidson, N. E. (2006). Estrogen carcinogenesis in breast cancer. N Engl J Med, 354(3), 270-282. Yamaguchi, Y. (2007). Microenvironmental regulation of estrogen signals in breast cancer. Breast Cancer, 14(2), 175-181. Yamamoto, M., Hosoda, M., Nakano, K., Jia, S., Hatanaka, K. C., Takakuwa, E., et al. (2014). p53 accumulation is a strong predictor of recurrence in estrogen receptor-positive breast cancer patients treated with aromatase inhibitors. Cancer Sci, 105(1), 81-88. Zhang, X. H., Giuliano, M., Trivedi, M. V., Schiff, R., & Osborne, C. K. (2013). Metastasis dormancy in estrogen receptor-positive breast cancer. Clin Cancer Res, 19(23), 6389-6397. Zheng, S., Huang, J., Zhou, K., Zhang, C., Xiang, Q., Tan, Z., et al. (2011). 17β-Estradiol Enhances Breast Cancer Cell Motility and Invasion via Extra-Nuclear Activation of Actin-Binding Protein Ezrin PLoS One (Vol. 6). Zivadinovic, D., Gametchu, B., & Watson, C. S. (2004). Membrane estrogen receptor-α levels in MCF-7 breast cancer cells predict cAMP and proliferation responses. [Research article]. Breast Cancer Research, 7(1).