This AOP is licensed under the BY-SA license. This license allows reusers to distribute, remix, adapt, and build upon the material in any medium or format, so long as attribution is given to the creator. The license allows for commercial use. If you remix, adapt, or build upon the material, you must license the modified material under identical terms.

AOP: 289

Title

A descriptive phrase which references both the Molecular Initiating Event and Adverse Outcome.It should take the form “MIE leading to AO”. For example, “Aromatase inhibition leading to reproductive dysfunction” where Aromatase inhibition is the MIE and reproductive dysfunction the AO. In cases where the MIE is unknown or undefined, the earliest known KE in the chain (i.e., furthest upstream) should be used in lieu of the MIE and it should be made clear that the stated event is a KE and not the MIE.  More help

Inhibition of 5α-reductase leading to impaired fecundity in female fish

Short name
A name that succinctly summarises the information from the title. This name should not exceed 90 characters. More help
5α-reductase,female fish
The current version of the Developer's Handbook will be automatically populated into the Handbook Version field when a new AOP page is created.Authors have the option to switch to a newer (but not older) Handbook version any time thereafter. More help
Handbook Version v2.0

Graphical Representation

A graphical representation of the AOP.This graphic should list all KEs in sequence, including the MIE (if known) and AO, and the pair-wise relationships (links or KERs) between those KEs. More help
Click to download graphical representation template Explore AOP in a Third Party Tool

Authors

The names and affiliations of the individual(s)/organisation(s) that created/developed the AOP. More help

Chang Seon Ryu, KIST Europe, Germany

Young Jun Kim, KIST Europe. Germany

Point of Contact

The user responsible for managing the AOP entry in the AOP-KB and controlling write access to the page by defining the contributors as described in the next section.   More help
Young Jun Kim   (email point of contact)

Contributors

Users with write access to the AOP page.  Entries in this field are controlled by the Point of Contact. More help
  • Young Jun Kim
  • Chang-Beom Park

Coaches

This field is used to identify coaches who supported the development of the AOP.Each coach selected must be a registered author. More help
  • Dan Villeneuve

OECD Information Table

Provides users with information concerning how actively the AOP page is being developed and whether it is part of the OECD Workplan and has been reviewed and/or endorsed. OECD Project: Assigned upon acceptance onto OECD workplan. This project ID is managed and updated (if needed) by the OECD. OECD Status: For AOPs included on the OECD workplan, ‘OECD status’ tracks the level of review/endorsement of the AOP . This designation is managed and updated by the OECD. Journal-format Article: The OECD is developing co-operation with Scientific Journals for the review and publication of AOPs, via the signature of a Memorandum of Understanding. When the scientific review of an AOP is conducted by these Journals, the journal review panel will review the content of the Wiki. In addition, the Journal may ask the AOP authors to develop a separate manuscript (i.e. Journal Format Article) using a format determined by the Journal for Journal publication. In that case, the journal review panel will be required to review both the Wiki content and the Journal Format Article. The Journal will publish the AOP reviewed through the Journal Format Article. OECD iLibrary published version: OECD iLibrary is the online library of the OECD. The version of the AOP that is published there has been endorsed by the OECD. The purpose of publication on iLibrary is to provide a stable version over time, i.e. the version which has been reviewed and revised based on the outcome of the review. AOPs are viewed as living documents and may continue to evolve on the AOP-Wiki after their OECD endorsement and publication.   More help
OECD Project # OECD Status Reviewer's Reports Journal-format Article OECD iLibrary Published Version
1.81 Under Development
This AOP was last modified on April 14, 2026 05:22

Revision dates for related pages

Page Revision Date/Time
Inhibition, 5α-reductase March 20, 2026 11:45
Decrease, dihydrotestosterone (DHT) levels March 20, 2026 11:52
Reduction, Plasma 17beta-estradiol concentrations September 26, 2017 11:30
Reduction, Plasma vitellogenin concentrations September 16, 2017 10:14
Reduction, Cumulative fecundity and spawning March 20, 2017 17:52
Decrease, Population growth rate January 03, 2023 09:09
Inhibition, 5α-reductase leads to Decrease, DHT level March 20, 2026 12:20
Decrease, DHT level leads to Reduction, Plasma 17beta-estradiol concentrations April 18, 2019 19:55
Reduction, Plasma 17beta-estradiol concentrations leads to Reduction, Plasma vitellogenin concentrations October 18, 2018 11:02
Reduction, Plasma vitellogenin concentrations leads to Reduction, Cumulative fecundity and spawning September 18, 2018 20:55
Reduction, Cumulative fecundity and spawning leads to Decrease, Population growth rate March 20, 2017 13:49
finasteride, dutasteride, epristeride April 18, 2019 19:56

Abstract

A concise and informative summation of the AOP under development that can stand-alone from the AOP page. The aim is to capture the highlights of the AOP and its potential scientific and regulatory relevance. More help

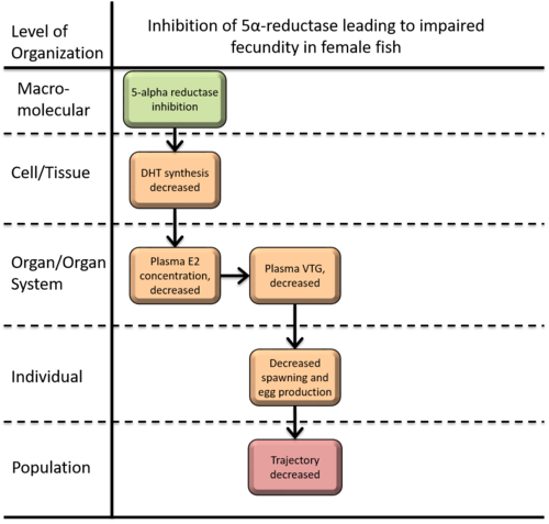
This AOP is designed to detect changes in cumulative fecundity and spawning resulting from the inhibition of 5α-reductases by 5α-reductase inhibitors. 5α-reductase catalyzes the conversion of 3-oxo-Δ4-steroids to 3-oxo-5α-steroids, most notably the conversion of testosterone to 5α-dihydrotestosterone (DHT), a potent endogenous androgen receptor (AR) agonist. Inhibition of 5α-reductase by chemicals such as finasteride, dutasteride, and epristeride (KE 790; MIE) decreases DHT levels and possibly those of 3β-androstanediol (3β-diol), a DHT metabolite and estrogen receptor β agonist. In females, 5α-reductase inhibition is also associated with decreased 17β-estradiol (E2) levels (KE 219), leading to reduced egg production and spawning. This reduction in E2 may be explained, at least in part, by impaired AR–Dmrt1 (doublesex and mab-3 related transcription factor 1) interaction: when AR cannot effectively bind Dmrt1, it fails to relieve Dmrt1-mediated repression of Sf-1 (steroidogenic factor 1)-driven cyp19a1a transcription, resulting in reduced estrogen synthesis and consequent impairment of ovarian development and folliculogenesis.

AOP Development Strategy

Context

Used to provide background information for AOP reviewers and users that is considered helpful in understanding the biology underlying the AOP and the motivation for its development.The background should NOT provide an overview of the AOP, its KEs or KERs, which are captured in more detail below. More help

The possible KE is the inhibition of 5α-reductase affects the level of the other endogenous substrate steroids such as androstenedione, progesterone, cortisol, and aldosterone. The physiological responses of the reduction of these steroids and the inhibition of 5α-reductase are not fully understood (Azzouni et al. 2012). 

Acknowledgements: This research was supported by the National Research Council of Science & Technology(NST) grant by the Korea government (MSIP) (No. CAP-17-01-KIST Europe)

Strategy

Provides a description of the approaches to the identification, screening and quality assessment of the data relevant to identification of the key events and key event relationships included in the AOP or AOP network.This information is important as a basis to support the objective/envisaged application of the AOP by the regulatory community and to facilitate the reuse of its components.  Suggested content includes a rationale for and description of the scope and focus of the data search and identification strategy/ies including the nature of preliminary scoping and/or expert input, the overall literature screening strategy and more focused literature surveys to identify additional information (including e.g., key search terms, databases and time period searched, any tools used). More help

Summary of the AOP

This section is for information that describes the overall AOP.The information described in section 1 is entered on the upper portion of an AOP page within the AOP-Wiki. This is where some background information may be provided, the structure of the AOP is described, and the KEs and KERs are listed. More help

Events:

Molecular Initiating Events (MIE)
An MIE is a specialised KE that represents the beginning (point of interaction between a prototypical stressor and the biological system) of an AOP. More help
Key Events (KE)
A measurable event within a specific biological level of organisation. More help
Adverse Outcomes (AO)
An AO is a specialized KE that represents the end (an adverse outcome of regulatory significance) of an AOP. More help
Type Event ID Title Short name
MIE 1617 Inhibition, 5α-reductase Inhibition, 5α-reductase
KE 1613 Decrease, dihydrotestosterone (DHT) levels Decrease, DHT level
KE 219 Reduction, Plasma 17beta-estradiol concentrations Reduction, Plasma 17beta-estradiol concentrations
KE 221 Reduction, Plasma vitellogenin concentrations Reduction, Plasma vitellogenin concentrations
KE 78 Reduction, Cumulative fecundity and spawning Reduction, Cumulative fecundity and spawning
AO 360 Decrease, Population growth rate Decrease, Population growth rate

Relationships Between Two Key Events (Including MIEs and AOs)

This table summarizes all of the KERs of the AOP and is populated in the AOP-Wiki as KERs are added to the AOP.Each table entry acts as a link to the individual KER description page. More help

Network View

This network graphic is automatically generated based on the information provided in the MIE(s), KEs, AO(s), KERs and Weight of Evidence (WoE) summary tables. The width of the edges representing the KERs is determined by its WoE confidence level, with thicker lines representing higher degrees of confidence. This network view also shows which KEs are shared with other AOPs. More help

Prototypical Stressors

A structured data field that can be used to identify one or more “prototypical” stressors that act through this AOP. Prototypical stressors are stressors for which responses at multiple key events have been well documented. More help

Life Stage Applicability

The life stage for which the AOP is known to be applicable. More help
Life stage Evidence
3 to < 6 months Moderate

Taxonomic Applicability

Latin or common names of a species or broader taxonomic grouping (e.g., class, order, family) can be selected.In many cases, individual species identified in these structured fields will be those for which the strongest evidence used in constructing the AOP was available. More help
Term Scientific Term Evidence Link
fish fish Moderate NCBI

Sex Applicability

The sex for which the AOP is known to be applicable. More help
Sex Evidence
Female Moderate

Overall Assessment of the AOP

Addressess the relevant biological domain of applicability (i.e., in terms of taxa, sex, life stage, etc.) and Weight of Evidence (WoE) for the overall AOP as a basis to consider appropriate regulatory application (e.g., priority setting, testing strategies or risk assessment). More help
Attached file:

Domain of Applicability

Addressess the relevant biological domain(s) of applicability in terms of sex, life-stage, taxa, and other aspects of biological context. More help

Chemical: Compounds which can inhibit 5α reductase in vitro, such as Flutamide, Dutasteride, and Finasteride, are relevant for this AOP

Sex: The AOP applies to female only.

Life stages: The relevant life stages for this AOP are reproductively mature adults. 

Taxonomic: Teleost fish species.

Essentiality of the Key Events

The essentiality of KEs can only be assessed relative to the impact of manipulation of a given KE (e.g., experimentally blocking or exacerbating the event) on the downstream sequence of KEs defined for the AOP. Consequently, evidence supporting essentiality is assembled on the AOP page, rather than on the independent KE pages that are meant to stand-alone as modular units without reference to other KEs in the sequence. The nature of experimental evidence that is relevant to assessing essentiality relates to the impact on downstream KEs and the AO if upstream KEs are prevented or modified. This includes: Direct evidence: directly measured experimental support that blocking or preventing a KE prevents or impacts downstream KEs in the pathway in the expected fashion. Indirect evidence: evidence that modulation or attenuation in the magnitude of impact on a specific KE (increased effect or decreased effect) is associated with corresponding changes (increases or decreases) in the magnitude or frequency of one or more downstream KEs. More help

The level of E2 is highly correlated with the synthesis of vitellogenin (VTG), supporting evidence for relationship 1386. Reduced VTG (KE 221) in fish has been used as an endpoint for adverse effects on fecundity and reproduction (Toxicol Sci, 2013. 132(2):284-297; Environ Toxicol Chem, 2016. 35(8): 2117-2224; Environ Toxicol, 2017. 32(7):1869-1877; Aquat Toxicol, 2018. 200:206-216). 

Evidence Assessment

Addressess the biological plausibility, empirical support, and quantitative understanding from each KER in an AOP. More help

For the description of a non-adjacent KER linking 5a-reductase inhibition to decreased E2, There have been a few studies on the evaluation of the inhibition of 5α-reductase in fish (L.Mariotta-Calsaluci et al., 2013 Aquatic Toxicol.;García-García et al. 2017  J Steroid Biochem Mol Biol) and these studies did not clarify the mechanism of the inhibition of 5α-reductase to decrease 17β-estradiol (E2) in female fish. This information could be placed in the description of a non-adjacent KER linking 5a-reductase inhibition to decreased E2. Ornostay et al. (2016) reported DHT increased the level of E2 and steroidogenesis gene expression in fathead minnow ovary. Cumulative fecundity is the major endpoint for the evaluation of reproductive toxicity caused by endocrine disruption with the exposure to endocrine-disrupting chemicals (Ecotoxicol Environ Saf, 2018. 162:438-445; Environ Pollut, 2018. 240:403-411; J Appl Toxicol, 2018.38(4):544-551).

Known Modulating Factors

Modulating factors (MFs) may alter the shape of the response-response function that describes the quantitative relationship between two KES, thus having an impact on the progression of the pathway or the severity of the AO.The evidence supporting the influence of various modulating factors is assembled within the individual KERs. More help
Modulating Factor (MF) Influence or Outcome KER(s) involved
     

Quantitative Understanding

Optional field to provide quantitative weight of evidence descriptors.  More help

Considerations for Potential Applications of the AOP (optional)

Addressess potential applications of an AOP to support regulatory decision-making.This may include, for example, possible utility for test guideline development or refinement, development of integrated testing and assessment approaches, development of (Q)SARs / or chemical profilers to facilitate the grouping of chemicals for subsequent read-across, screening level hazard assessments or even risk assessment. More help

This AOP documents the scientifically credible links between inhibition of the enzyme 5areductase and reductions in cumulative fecundity in reproductively mature, female, teleost fish. Alteration of fecundity and spawning in fish is the critical apical endpoint for reproductive toxicity caused by endocrine disruption (e.g., OECD Test No. 229: Fish Short Term Reproduction Assay). This endpoint is essential and useful for screening of the potential endocrine disrupting chemicals and/or risk assessment sites contaminated by these chemicals. This AOP establishes that an in vitro assay that screens chemicals for their ability to inhibit 5a reductase is useful for identifying chemicals that may inhibit fish reproduction. It outlines several in vivo endpoints (e.g., reduction in circulating estrogen concentrations, reduction in circulating vitellogenin), that can be used to verify the probable reproductive outcomes without doing a completed OECD 229.

References

List of the literature that was cited for this AOP. More help

Ankley, G. T., M. D. Kahl, K. M. Jensen, M. W. Hornung, J. J. Korte, E. A. Makynen and R. L. Leino (2002). "Evaluation of the aromatase inhibitor fadrozole in a short-term reproduction assay with the fathead minnow (Pimephales promelas)." Toxicological sciences : an official journal of the Society of Toxicology 67(1): 121-130.

Baumann, L., H. Holbech, S. Keiter, K. L. Kinnberg, S. Knörr, T. Nagel and T. Braunbeck (2013). "The maturity index as a tool to facilitate the interpretation of changes in vitellogenin production and sex ratio in the Fish Sexual Development Test." Aquatic toxicology (Amsterdam, Netherlands) 128-129: 34-42.

Bowman, C. J., K. J. Kroll, M. J. Hemmer, L. C. Folmar and N. D. Denslow (2000). "Estrogen-induced vitellogenin mRNA and protein in sheepshead minnow (Cyprinodon variegatus)." General and comparative endocrinology 120(3): 300-313.

Diotel, N., J.-L. Do Rego, I. Anglade, C. Vaillant, E. Pellegrini, H. Vaudry and O. Kah (2011). "The brain of teleost fish, a source, and a target of sexual steroids." Frontiers in neuroscience 5: 137-137.

García-García, M., M. Sánchez-Hernández, M. P. García-Hernández, A. García-Ayala and E. Chaves-Pozo (2017). "Role of 5α-dihydrotestosterone in testicular development of gilthead seabream following finasteride administration." The Journal of steroid biochemistry and molecular biology 174: 48-55.

Jensen, K. M., M. D. Kahl, E. A. Makynen, J. J. Korte, R. L. Leino, B. C. Butterworth and G. T. Ankley (2004). "Characterization of responses to the antiandrogen flutamide in a short-term reproduction assay with the fathead minnow." Aquatic toxicology (Amsterdam, Netherlands) 70(2): 99-110.

Kim, B.-H., A. Takemura, S. J. Kim and Y.-D. Lee (2003). "Vitellogenin synthesis via androgens in primary cultures of tilapia hepatocytes." General and comparative endocrinology 132(2): 248-255.

Kwon, H. C., S. H. Choi, Y. U. Kim, S. O. Son and J. Y. Kwon (2005). "Androgen action on hepatic vitellogenin synthesis in the eel, Anguilla japonica is suppressed by an androgen receptor antagonist." The Journal of steroid biochemistry and molecular biology 96(2): 175-178.

Lee, M. R., J. R. Loux-Turner and K. Oliveira (2015). "Evaluation of the 5α-reductase inhibitor finasteride on reproduction and gonadal development in medaka, Oryzias latipes." General and comparative endocrinology 216: 64-76.

Margiotta-Casaluci, L., R. E. Hannah and J. P. Sumpter (2013). "Mode of action of human pharmaceuticals in fish: the effects of the 5-alpha-reductase inhibitor, dutasteride, on reproduction as a case study." Aquatic toxicology (Amsterdam, Netherlands) 128-129: 113-123.

Marlatt, V. L., B. P. Lo, A. Ornostay, N. S. Hogan, C. J. Kennedy, J. R. Elphick and C. J. Martyniuk (2013). "The effects of the urea-based herbicide linuron on reproductive endpoints in the fathead minnow (Pimephales promelas)." Comparative biochemistry and physiology. Toxicology & pharmacology : CBP 157(1): 24-32.

Martyniuk, C. J., S. Bissegger and V. S. Langlois (2013). "Current perspectives on the androgen 5 alpha-dihydrotestosterone (DHT) and 5 alpha-reductases in teleost fishes and amphibians." General and comparative endocrinology 194: 264-274.

Panter, G. H., T. H. Hutchinson, K. S. Hurd, A. Sherren, R. D. Stanley and C. R. Tyler (2004). "Successful detection of (anti-)androgenic and aromatase inhibitors in pre-spawning adult fathead minnows (Pimephales promelas) using easily measured endpoints of sexual development." Aquatic toxicology (Amsterdam, Netherlands) 70(1): 11-21.

Rajakumar, A., R. Singh, S. Chakrabarty, R. Murugananthkumar, C. Laldinsangi, Y. Prathibha, C. C. Sudhakumari, A. Dutta-Gupta and B. Senthilkumaran (2012). "Endosulfan and flutamide impair testicular development in the juvenile Asian catfish, Clarias batrachus." Aquatic toxicology (Amsterdam, Netherlands) 110-111: 123-132.

Sullivan, C. V. and O. Yilmaz (2018). Vitellogenesis and Yolk Proteins, Fish. Encyclopedia of Reproduction (Second Edition). M. K. Skinner. Oxford, Academic Press: 266-277.

Villeneuve, D. L., N. D. Mueller, D. Martinović, E. A. Makynen, M. D. Kahl, K. M. Jensen, E. J. Durhan, J. E. Cavallin, D. Bencic and G. T. Ankley (2009). "Direct effects, compensation, and recovery in female fathead minnows exposed to a model aromatase inhibitor." Environmental health perspectives 117(4): 624-631.

Dahye Kim, Hyunki Cho, Ruth Eggers, Sang Kyum Kim, Chang Seon Ryu  and Young Jun Kim (2020)"Development of a Liquid Chromatography/Mass Spectrometry-Based Inhibition Assay for the Screening of Steroid 5-α Reductase in Human and Fish Cell Lines" Molecules 2021, 26, 893